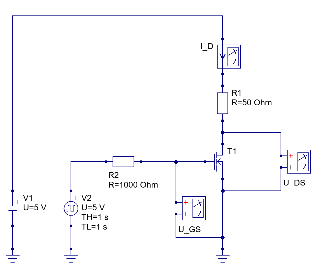
Abbildung

Simulation NMOS als Schalter